KiCad Copilot(AI助手) 应用文档
Copilot 更新(KiCad 9.0.7)
增加工具调用

点击工具图标,可以随时唤醒工具调用面板:

集成华秋开源硬件社区


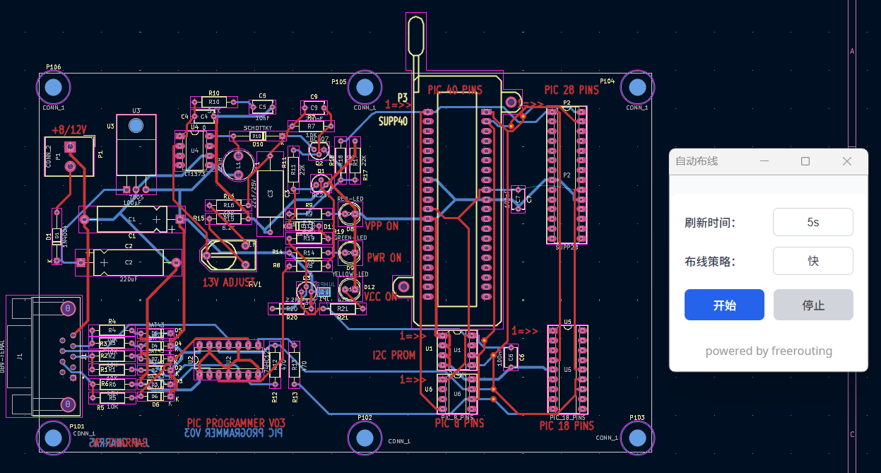
PCB Copilot 增加自动布线
Copilot 面板中集成了 Freerouting 的自动布线功能,无需安装 Java 环境,直接使用。
布线引擎及API来源于Freerouting(https://www.freerouting.app/)

一、功能简介
在 KiCad 中增加一个智能助手,与原理图、PCB交互,帮助您更高效地理解图纸中中内容或检查连接关系是否正确。当然,作为一个智能助手,它可以随时解答您关于电子设计的疑问。 目前支持的功能包括
- 在聊天面板中进行问答:
- 选中原理图/PCB中的对象,基于选中对象进行问答
- @添加上下文,将项目或器件作为上下文进行问答(类似cursor的 @code)
- 支持图片解析,直接将图片复制到面板中进行问答
- 使用原理图中的预置菜单,可以解答以下问题:
- 猜测项目的设计意图
- 归纳设计中的核心器件
- 详细介绍当前选中的器件
- 推荐相似器件
- 检查当前器件的连接关系是否正确
- 介绍当前选中器件引脚的功能
- 检查当前器件未连接的引脚并给出分析
- @查资料 功能,基于高质量的数据库进行数据查询
- 避免大模型的幻觉,查询结果更准确
- 获取器件详情页面链接
- 获取器件价格
- 获取器件符号、封装预览
- PCB 同样支持 Copilot 对话
- 基于选中的对象问答
二、操作指南
启动 KiCad 后,可以通过工具栏上的图标启动 Copilot 面板:

Copilot 需要联网使用。
2.1 在聊天面板中进行问答
您可以随时向华秋小助手提出电子相关的问题,也可以根据当前原理图中选中的内容进行提问。除此之外,您还可以 @项目 或者 @器件,基于项目或器件的上下文进行问答。
随便聊聊
您可以在面板中询问任何与电子相关的问题: 比如:我要设计一个5V转3.3V的电路,请给出方案及核心器件。
以下是小助手的回答
要设计一个5V转3.3V的电源电路,可以采用以下几种常见方案: 方案 1:线性稳压器 可以使用线性稳压器如LM1117-3.3或LM1084-3.3。这种方案简单,适合于输出电流较小的情况(通常在1A以内)。
设计步骤:
- 核心器件 :LM1117-3.3 (3.3V线性稳压器)
- 输入电压 :5V
- 输出电压 :3.3V
- 输出电流 :最大 800mA(LM1117)
- 外围元件 :
- 输入电容(例如:10μF电解电容)
- 输出电容(例如:10μF电解电容)
- 可添一个0.1μF的旁路电容在输出端,以提高稳定性。 电路原理图: [Image] 方案 2:DC-DC降压转换器 对于需要较大电流或者对转换效率有较高要求的应用,可以使用DC-DC降压转换器 ,如LM2596或MP1584。 设计步骤:
- 核心器件:LM2596(降压型DC-DC转换器)
- 输入电压:5V
- 输出电压:3.3V
- 输出电流:最大 3A(具体根据器件选择)
- 外围元件:
- 输入电容(如:10μF,低 ESR电容)
- 输出电容(如:100μF,低 ESR电容)
- 电感(选择合适的电感值,通常为33μH或47μH)
- 反馈电阻(根据输出电压调整) 电路原理图: [Image] 方案 3:使用可调稳压器 也可以使用可调稳压器如LM317来实现5V转3.3V的电压转换。 设计步骤:
- 核心器件:LM317
- 输入电压:5V
- 输出电压:3.3V
- 外围元件:
- 输入电容(如:0.1μF)
- 输出电容(如:10μF)
- 反馈电阻(根据公式调整得到3.3V) 总结 在选择方案时,考虑以下几点:
- 输出电流需求:若较大,则选择DC-DC转换器方案。
- 效率:对能量效率有要求时,DC-DC转换器更优。
- 设计复杂程度 :线性稳压器设计简单,组件小。 在应用中,选择适合的方案及核心器件后,按照提供的电路原理图进行设计布局即可。如果需要更多的详细参数与设计,建议参考相关的器件数据手册。
继续追问:对比一下3种方案,并做一个表格进行比较。
以下是小助手的回答
以下是三种方案(线性稳压器、DC-DC降压转换器和可调稳压器)的对比表格,帮助您更好地理解各自的优缺点和应用场景。 This content is only supported in a Feishu Docs 详细说明:
- 线性稳压器
- 优点:设计简单、成本较低、输出纹波小、噪音低。
- 缺点:效率相对较低,特别是在输入电压高于输出电压时,产生的热量较大,适合低电流应用。
- DC-DC降压转换器
- 优点:高效率,适合处理较大功率输出,适用于电池供电器件,能够保持较好的电池续航。
- 缺点:设计较复杂,需要额外的外围元件(如电感、电容),可能会产生一定的输出纹波和噪声。
- 可调稳压器
- 优点:可以根据需要调节输出电压,适用范围广。
- 缺点:效率在相对高的输入电压下会较低,且由于需要外部电阻调整,可能略为复杂。 总结 选择适合的电源方案应考虑您的具体应用需求,包括功耗、设计的复杂性、成本以及是否需要调节输出电压等。在典型的5V转3.3V应用中,如果负载电流小于800mA,线性稳压器是一个不错的选择;如果需要较高的输出电流或更高的效率,DC-DC转换器将更为合适。如果更灵活调节输出电压是首要需求,采用可调稳压器将是一个理想的选择。
基于选中区域进行问答
您可以随意选中原理图中的任何对象,可以是框选一个局部,也可以是某个器件。此时聊天窗口的上方会显示“@当前选中区域”字样。这时,就可以基于选中区域内的对象进行问答了。

电路功能分析
小助手会将选中的器件信息、网表等信息作为上下文,发送给大模型并结合用户的提问进行回答。比如上图中可以提问“分析下电路的功能”
下是回答内容
好的,我将根据您提供的网表信息来分析电路的功能。 主要功能模块识别:
- 电源: 网络名称 "+3V3" 和 "GND" 明显表明了电源供电部分。大量的 #PWRXXX 元件是电源连接点。
- Flash存储器: U6 是 W25Q16JV,这是一个 16Mbit 的 SPI Flash 存储器。它的连接线 /QSPI_CS, /QSPI_SCK, /QSPI_DATA0, /QSPI_DATA1, /QSPI_DATA2, /QSPI_DATA3 共同构成 QSPI 接口。
- 微控制器 (推测): U2 似乎是一个微控制器,因为它有很多连接到 +3.3V 和 GND 的引脚,并且有 QSPI 接口。引脚名称例如QSPI_SS,QSPI_SD0,QSPI_SCLK,QSPI_SD1,QSPI_SD2,QSPI_SD3都连接到了flash 存储器,这意味着微控制器可以通过QSPI接口与Flash存储器通信。名称为 USB_VDD, ADC_AVDD, VREG_IN 以及 IOVDD 都支持了这是一个微控制器的推测。
- 其他元件:
- U1:VBAT1, VBAT2, VBAT 引脚提示这个可能是一个实时时钟 (RTC) 或其他需要电池供电的元件。
- U4:VOUT引脚提示这可能是一个电源稳压器或者LDO。
- U5 和 U7: 没有给出具体型号,需要更多信息才能判断。
- Y1: 晶振, 与U2配合提供时钟源.
- P1: 连接器, 连接GND
- SW1, SW2: 开关
- JP1: 跳线器 主要功能推断:
- 电源: 提供电路所需的 +3.3V 电源。
- 存储: W25Q16JV Flash 用于存储程序代码、数据或其他需要掉电保存的信息。
- 控制: U2 微控制器可能是电路的核心,负责执行程序,控制 Flash 存储器的读写,以及处理其他外设。
- 时钟: 晶振和相关电路为微控制器提供精确的时钟信号。
- 其他功能: 根据 U1 的功能,可能包含时间记录或低功耗运行等特性。 /QSPI信号分析
- /QSPI_CS 片选信号,选择SPI Flash芯片
- /QSPI_SCK 时钟信号,为SPI通信提供时钟
- /QSPI_DATA0, /QSPI_DATA1, /QSPI_DATA2, /QSPI_DATA3 数据信号,使用4线SPI模式进行数据传输 可能的电路工作流程:
- 上电后,微控制器 U2 从 Flash 存储器 U6 读取程序代码。
- 微控制器执行程序,可能需要从 Flash 读取数据,或者将数据写入 Flash。
- 通过 GPIO 控制其他外设 (这里的信息不足,无法确定)。
- U1 组件如果为 RTC,可能提供时间信息。 需要进一步澄清的信息:
- U5 和 U7 的具体型号。
- U2 微控制器的具体型号,以便了解其外设功能。
- 电路的整体应用场景,以便更准确地推断其功能。 总的来说,这个电路是一个典型的基于微控制器和 Flash 存储器的系统。 它的功能包括数据存储,程序执行以及控制外部设备. 我希望这个分析对您有帮助!
器件功能查询

根据你提供的网表信息,C10是一个电容,连接到+3.3V电源和GND。它的作用很可能是旁路电容或去耦电容。 旁路/去耦电容的作用:
- 抑制电源噪声: +3.3V电源线上可能会有来自其他电路的噪声或开关瞬变。C10可以提供一个低阻抗路径到GND,吸收这些高频噪声,稳定电源电压。
- 为IC提供瞬态电流: 当IC(例如,U1、U2、U5、U6等)切换状态时,它们需要快速吸取电流。由于电源线的电感,电源本身可能无法立即提供足够的电流。C10可以作为局部储能元件,快速提供这些瞬态电流需求。 因为C10的值是1uF,通常用于为集成电路(ICs)提供去耦。1uF的大小通常能有效的抑制中低频的噪声。 要更精确地确定C10的具体作用,需要了解它连接的IC的具体功能和电路的其他部分。例如,如果C10靠近某个特定的IC的电源引脚,那么它更有可能用于该IC的去耦。
器件比较


根据引脚信息定义C的头文件

以下为完整回复
好的,根据您提供的网络表,我将尝试生成一个C语言头文件,定义所选器件的引脚。因为网络表中只有器件之间的连接关系,没有具体到软件可用的宏定义,我假设您想把器件的引脚功能名定义为宏,方便在代码中使用。
#ifndef PIN_DEFINITIONS_H
#define PIN_DEFINITIONS_H
// RP2040 (U2) 引脚定义
#define RP2040_QSPI_SD1_PIN 55 // QSPI_DATA1
#define RP2040_GPIO22_PIN 34 // unconnected-(U2-GPIO22-Pad34)
#define RP2040_GPIO26_ADC0_PIN 38 // B_ADC
#define RP2040_GPIO25_PIN 37 // unconnected-(U2-GPIO25-Pad37)
#define RP2040_GPIO27_ADC1_PIN 39 // LED1
#define RP2040_GPIO6_PIN 8 // VEN
#define RP2040_GPIO9_PIN 12 // CS_RX
#define RP2040_GPIO11_PIN 14 // COPI_RTS
#define RP2040_RUN_PIN 26 // RST
#define RP2040_GPIO28_ADC2_PIN 40 // unconnected-(U2-GPIO28_ADC2-Pad40)
#define RP2040_GPIO1_PIN 3 // unconnected-(U2-GPIO1-Pad3)
#define RP2040_SWCLK_PIN 24 // SWCLK
#define RP2040_QSPI_SD2_PIN 54 // QSPI_DATA2
#define RP2040_GPIO29_ADC3_PIN 41 // unconnected-(U2-GPIO29_ADC3-Pad41)
#define RP2040_GPIO13_PIN 16 // SCL
#define RP2040_GPIO10_PIN 13 // ACK_CTS
#define RP2040_SWD_PIN 25 // SWDIO
#define RP2040_GPIO14_PIN 17 // SCK
#define RP2040_GPIO24_PIN 36 // unconnected-(U2-GPIO24-Pad36)
#define RP2040_GPIO23_PIN 35 // unconnected-(U2-GPIO23-Pad35)
#define RP2040_GPIO19_PIN 30 // IN_A
#define RP2040_GPIO20_PIN 31 // ESP_GPIO0
#define RP2040_XIN_PIN 20 // Net-(U2-XIN)
#define RP2040_GPIO21_PIN 32 // unconnected-(U2-GPIO21-Pad32)
#define RP2040_GPIO16_PIN 27 // unconnected-(U2-GPIO16-Pad27)
#define RP2040_GPIO17_PIN 28 // GPIO1
#define RP2040_XOUT_PIN 21 // Net-(U2-XOUT)
#define RP2040_QSPI_SD3_PIN 51 // QSPI_DATA3
#define RP2040_QSPI_SD0_PIN 53 // QSPI_DATA0
#define RP2040_GPIO2_PIN 4 // unconnected-(U2-GPIO2-Pad4)
#define RP2040_GPIO7_PIN 9 // IRQ
#define RP2040_GPIO5_PIN 7 // unconnected-(U2-GPIO5-Pad7)
#define RP2040_GPIO18_PIN 29 // IN_B
#define RP2040_QSPI_SS_PIN 56 // QSPI_CS
#define RP2040_USB_DM_PIN 46 // RD-
#define RP2040_GPIO15_PIN 18 // unconnected-(U2-GPIO15-Pad18)
#define RP2040_GPIO0_PIN 2 // unconnected-(U2-GPIO0-Pad2)
#define RP2040_USB_DP_PIN 47 // RD+
#define RP2040_GPIO4_PIN 6 // unconnected-(U2-GPIO4-Pad6)
#define RP2040_GPIO3_PIN 5 // ESP_RESET
// ESP8266 (U5) 引脚定义 (假设您连接的是ESP8266)
#define ESP8266_IO5_PIN 29 // CS_RX
#define ESP8266_RXD0_IO1_PIN 35 // CS_RX
#define ESP8266_IO12_PIN 14 // COPI_RTS
#define ESP8266_IO33_PIN 9 // ACK_CTS
#define ESP8266_IO18_PIN 30 // SCK
#define ESP8266_RXD0_IO3_PIN 34 // CIPO_TX
#define ESP8266_IO23_PIN 37 // CIPO_TX
#define ESP8266_IO0_PIN 25 // ESP_GPIO0
#define ESP8266_EN_PIN 3 // ESP_RESET
#endif // PIN_DEFINITIONS_H
解释:
#ifndef PIN_DEFINITIONS_H,#define PIN_DEFINITIONS_H,#endif: 这些是头文件保护,防止头文件被重复包含。#define RP2040_XXX_PIN数字: 这是宏定义,将RP2040的引脚功能名(如QSPI_SD1)定义为一个数字。 这个数字代表RP2040芯片的引脚号。您可以根据RP2040的数据手册修改这些数字,以便与您的实际连接相符。- 假设: 因为仅仅基于网络表无法知道 ESP8266的具体型号及引脚定义,所以假设U5是ESP8266,同时简化宏定义,仅仅保留了引脚的名称。 如何使用:
- 将代码保存为
pin_definitions.h文件。 - 在您的C代码中,使用
#include "pin_definitions.h"将头文件包含进去。 - 在您的代码中,使用宏定义(例如
RP2040_QSPI_SD1_PIN)来访问RP2040的引脚。
例如:
#include <stdio.h>#include "pin_definitions.h"int main() {printf("RP2040 QSPI_SD1 引脚号: %d\n", RP2040_QSPI_SD1_PIN);return 0;}
重要提示:
- 引脚号验证: 请务必根据 RP2040 和 ESP8266 的数据手册仔细核对引脚号。 网络表仅仅提供连接信息,实际的引脚号必须参考芯片手册。
- GPIO 初始化: 在使用这些引脚之前,您需要在您的代码中正确初始化它们为输入或输出模式。RP2040 和 ESP8266 的初始化方法不同,具体参考它们的SDK文档。
- ESP8266型号确认: 请确认 U5 所代表的具体 ESP8266 型号,并根据其数据手册修改 ESP8266 的引脚定义。
- 网络表完整性: 确保网络表包含所有器件的连接,尤其是一些电源和地连接,这些连接对于代码的正常运行至关重要。 这个头文件仅仅是一个起点。您可能需要根据您的具体需求添加更多的定义(例如,定义某个引脚的电平高低)。 此外,实际的嵌入式开发可能需要使用特定的库函数来控制GPIO,这些库函数通常需要您根据硬件平台进行适配。
带“项目”的上下文
在面板左下方的@出可以添加上下文,@项目时,会把图纸的信息作为问答的上下文:

比如 @项目 后进行提问:列出所有的电源芯片。
以下是小助手的回复
根据提供的设计图信息,以下是所有的电源芯片列表:
- U5: LP2992IM5-3.3/NOPB
- 描述: Micropower 250-mA Low-Noise Ultra-Low-Dropout Regulator
- U2: LMR36506MSC5RPERQ1
- 描述: LMR36506-Q1 3-V to 65-V, 0.6-A Synchronous Buck Converter 5V output 2.2MHz fixed
- U3: LMR36006FSCQ
- 描述: 0.6-A Ultra-small synchronous step-down converter
- U4: TPS62172DSG
- 描述: 500mA Step-Down Converter with DCS-Control, fixed 3.3V output, 3-17V input voltage 这些芯片主要用于电源管理,例如低压差稳压器(LDO)和开关稳压器。 @项目后问:项目中用到了哪些总线? 小助手回复: 在您提供的设计图中,可以识别出以下几种总线类型:
- RS-485 总线:使用了 SN65HVD35DR 作为全双工 RS-485 驱动器和接收器,适合于长距离通信。
- CAN 总线:使用了 TCAN1051HGVDRBRQ1 作为 CAN 总线收发器,适合于车辆和工业网络通信。
- SPI 总线:AS5047P 和 AS5048B 传感器有 SPI 接口,用于高速数据传输。
- PWM 总线:多个组件(如传感器)使用 PWM 信号来传输位置信息。
- I2C 总线:AS5048B 传感器支持 I2C 接口,用于与主控 MCU 进行通信。 这些总线使得不同的组件之间能够高效地进行数据传输与通信,适合于复杂的电子系统设计需求。
带“器件”的上下文
在面板左下方 @器件,再选择器件的位号,图纸会自动跳转到器件所在位置。此时系统已获取器件相关的信息作为上下文。比如: @U1 后提问,介绍下这个器件?会跳转到器件所在位置后回答:

回答
STM32G474RET3 详细信息
- 制造商: STMicroelectronics
- 制造商零件号: STM32G474RET3
- 封装类型: LQFP-64 (10x10mm, P0.5mm)
- 供应商: Digikey
- 供应商零件号: 497-STM32G474RET3-ND
- 数据手册: 点击这里查看数据手册 描述 STM32G474RET3 是一款基于 Arm® Cortex®-M4 的 32 位微控制器,具有浮点运算单元 (FPU)。该微控制器的主频可达 170 MHz,并提供高达 213 DMIPS 的性能,配备 128 KB SRAM,适合需要强大计算能力和丰富模拟功能的应用。 主要特性
- 核心: Arm Cortex-M4
- 主频: 170 MHz
- 性能: 213 DMIPS
- 内存: 128 KB SRAM
- 丰富的模拟功能: 包括多个定时器、ADC、DAC 和比较器等
- 浮点运算单元 (FPU): 支持浮点运算,提高计算效率 应用领域
- 嵌入式系统
- 工业控制
- 智能家居
- 机器人技术
- 物联网设备 STM32G474RET3 微控制器提供了高性能、低功耗和丰富的外设接口,非常适合用于各种复杂的控制和数据处理任务。
@U2 后提问,连接了几个器件。会跳转到器件所在位置后进行回答:
Details
回答
LMR36506-Q1(型号:LMR36506MSC5RPERQ1)是一款同步降压转换器,连接了多个器件。以下是与其连接的器件和它们的功能:- R7 (10k 1%)
- 功能:连接到LMR36506的PGOOD引脚(引脚2),用于电源良好指示。
- U4 (TPS62172DSG)
- 功能:连接到LMR36506的EN引脚(引脚3),用于使能控制,同时也连接到GND引脚。
- U5 (LP2992IM5-3.3/NOPB)
- 功能:连接到LMR36506的ON/OFF引脚(引脚3),用于开启/关闭控制,同时也连接到GND引脚。
- C27 (100n X7R 50V)
- 功能:连接到LMR36506的SW引脚(引脚5),用于滤波。
- L1 (22u)
- 功能:连接到LMR36506的SW引脚(引脚5),用于输出电流。
- C24 (1u X7R 10V)
- 功能:连接到LMR36506的VCC引脚(引脚7),用于提供电源。
- C22 (100n X7R 100V)
- 功能:连接到LMR36506的VIN引脚(引脚4),用于输入电源滤波。
- C17 (2u2 X7R 100V) 和 C20 (2u2 X7R 100V)
- 功能:连接到LMR36506的GND引脚(引脚9),用于电源接地。
- R4 (0R)
- 功能:连接到LMR36506的MODE/SYNC引脚(引脚1),用于设置工作模式。
- NT1 (FB_5V)
- 功能:连接到LMR36506的FB引脚(引脚8),用于反馈电压控制。
支持图片解析,基于图片问答
可以使用 Ctrl+C、Ctrl+V 直接将图片粘贴到窗口中(或者点击附件图标):
比如将下图粘贴进去进行分析:

助手回答
这张图片是一个STM32G474RET3微控制器的电源电路原理图。 主要元件和连接:
- U1A: STM32G474RET3 这是一个微控制器芯片。
- 电源输入(+3V3 和 +A3V3):电路主要由+3.3V供电,标为+3V3和+A3V3。
- VBAT (Pin 1): 连接到C9 (1uF X7R 10V) 电容。这个可能是备用电池供电输入,用于在主电源掉电时保持数据。
- VDD (Pin 64, 48, 32, 16):这些引脚是微控制器的电源引脚。每个引脚都并联了一个100nF X7R 50V的电容 (C3, C4, C5, C8)。 这些电容用于电源去耦,减少电源噪声。
- VDDA (Pin 29):这是模拟电源引脚,同样并联一个1uF X7R 10V的电容(C6)和一个100nF X7R 50V的电容(C10)。
- VREF+ (Pin 28):这是模拟参考电压引脚,同样并联一个4.7uF X5R 25V的电容(C7)和一个100nF X7R 50V的电容(C11)。
- VSS/VSSA (多个引脚):这些引脚是地线。
- C1:4.7uF X7R 16V:电源线上靠近微控制器的去耦电容。
- C2:1uF X7R 10V:与FB1一起,用于滤波+A3V3电源。
- FB1: 1k @ 100MHz (742792096):一个铁氧体磁珠,用于滤除电源线上的高频噪声。 设计注意事项:
- 布局说明 (LAYOUT NOTE):明确指出要将每个电容尽可能靠近对应的引脚放置,以减小回路电感,提高去耦效果。
- 设计说明 (DESIGN NOTE):指出 C2 的电容值需要从 1 uF 增加到 4.7 uF。 总结: 总的来说,这是一个典型的微控制器电源电路,设计重点在于电源的稳定性和噪声抑制。 电容用于去耦,磁珠用于滤除高频噪声。 布局注意事项强调了元件布局对电路性能的重要性。 增加C2的容值可能是为了进一步降低电源噪声或者改善电源的瞬态响应。 再问一下 C9 有什么作用?回答如下: C9 的作用是为 STM32G474RET3 微控制器的 VBAT 引脚提供去耦和保持供电。具体来说:
- 去耦: C9,作为一个电容,提供了一个本地的能量储存,可以滤除 VBAT 电源线上的噪声和瞬态干扰。这有助于确保 VBAT 电压稳定,避免微控制器内部相关的电路受到影响。
- 备用电源/数据保持: VBAT 引脚通常用于连接备用电池。当主电源(+3V3)掉电时,VBAT 引脚会从连接的电池供电,以维持内部 RTC(实时时钟)以及备份 SRAM 的数据。C9 电容在主电源正常时会被充电,当主电源掉电后,C9 电容可以为 VBAT 提供短暂的供电,以平滑切换到备用电池,或者在没有备用电池的情况下,为 RTC 和备份 SRAM 提供一个短暂的供电时间,防止数据丢失。
2.2 原理图中的预置菜单
原理图中的预置菜单分为两类:全局或与器件相关 在原理图空白处点击右键,可以在“华秋小助手”中看到“设计意图”、“核心器件”两个子菜单:

选中器件后点击右键时,可以在“华秋小助手”中看到“当前器件”、“相似器件推荐”、“连接关系检查”、“引脚详情”、“未连接引脚检查” 5个子菜单。

以下测试案例根据开源项目amulet_controller:
设计意图

回答
根据您提供的器件信息,这张设计图可能是用于电动机控制系统或伺服驱动系统的电路设计。以下是设计中各个部分的分析:
- 电源管理 :
- 设计中使用了多个线性和开关电源调节器(如LP2992、LMR36506、TPS62172等),这些元件提供所需的不同电压和电流,以支持整个电路的工作。
- 电动机驱动 :
- DRV8353FS是一个三相智能门驱动器,适用于驱动无刷直流(BLDC)电动机。这表明该设计可能用于控制电动机。
- 位置传感 :
- AS5047P和AS5048B是磁性位置传感器,它们可以用于检测电动机的转子位置,以实现闭环控制。这种反馈机制对高效和精确的电动机控制至关重要。
- 接口和通信 :
- 包括RS-485驱动器(SN65HVD35DR)和CAN总线收发器(TCAN1051HGVDRBRQ1),这表明该设计支持多种通信协议,可能用于与其他设备或控制器的集成。
- 保护和安全 :
- 设计中使用了多种瞬态电压抑制器(TVS)和肖特基二极管,用于保护电路免受瞬时过压和电流的影响。
- 指示灯和用户接口 :
- 设计中包含LED指示灯和多个连接器,可能用于用户交互和状态指示。 总体来看,这张电路设计图很可能是用于一个电动机控制器的设计,目的是实现精确的电动机控制和定位,同时确保系统的稳定性和安全性。
核心器件

回答
该设计的功能主要围绕电源管理、马达控制和传感器数据处理等应用。以下是设计中的各个核心元器件及其功能的详细解释:
- MCU (U1: STM32G474RET3): 这是一个基于Arm Cortex-M4的微控制器,具有512KB的闪存和128KB的RAM,主要用于处理和控制整个系统的逻辑和运算。它控制其他所有模块的操作,并通过GPIO接口与外部设备进行通信。
- 电源管理 (U2: LMR36506MSC5RPERQ1): 这是一个同步降压转换器,能够将较高的输入电压(3V到65V)转换为稳定的5V输出,适用于各种电源管理需求。
- 电源管理 (U3: LMR36006FSCQ): 这个超小型同步降压转换器提供0.6A的输出,进一步支持系统内其他组件的供电需求,确保稳定性和效率。
- 电源管理 (U4: TPS62172DSG): 这是一个500mA的降压转换器,专为高效能而设计,能够在3-17V的输入电压范围内提供稳定的3.3V输出,适合用于供电敏感的MCU和其他低功耗模块。
- 马达驱动 (U6: DRV8353FS): 这是一个三相智能门驱动器,专为控制无刷电机而设计,能够提供高达100V的驱动电压,适用于马达控制应用。
- 位置传感器 (U7: AS5047P & U8: AS5048B): 这两个磁性位置传感器分别提供14位位置数据和多种输出接口(PWM、ABI、I2C等),用于实时检测马达的位置并反馈给MCU进行控制。
- 接口 (U9: SN65HVD35DR): 这是一个全双工RS-485驱动和接收器,支持长距离通信,适合在工业应用中进行设备间的通信。
- 电源调节器 (U5: LP2992IM5-3.3/NOPB): 这是一个低噪声超低压差线性稳压器,提供3.3V的稳定输出,适合为敏感设备供电。 整体来看,该设计用于控制和管理电机驱动、位置检测、数据通信及电源管理,适合用于需要高效电源和精确控制的应用场景,如机器人、自动化设备、工业控制系统等。
当前器件

回答
TPS62172是由德州仪器(Texas Instruments)生产的一款高效的降压(Buck)稳压器,主要用于将高输入电压转换为低输出电压。以下是该器件的详细介绍,包括功能、电气参数及应用场景。 功能 TPS62172具有以下主要功能:
- DCS-Control™技术:提供出色的负载瞬态响应和稳定性,适用于各种负载条件。
- 输入电压范围:支持3V至17V的宽输入电压范围,可以兼容多种电源。
- 输出电流:最大输出电流为0.5A,适合小型应用。
- 高效率:在不同负载条件下,TPS62172能够提供高达95%的效率,减少功耗与热量产生。
- 小型封装:采用WSON-8封装,尺寸小,易于PCB布局。
- 可调输出电压:通过外部电阻设置,可以实现可调输出电压,适应不同应用需求。
- 软启动功能:防止在启动时出现过流,保护后端电路。 电气参数 以下是TPS62172的一些关键电气参数:
- 输入电压范围:3V至17V
- 输出电压范围:可调至1V至5V(具体取决于外部电阻)
- 输出电流:最大0.5A
- 开关频率:固定为1.5MHz,适合大多数应用。
- 效率:高达95%(取决于负载条件和输入电压)
- 静态电流:低于10µA(在待机模式下)
- 工作温度范围:-40°C至+125°C 应用场景 TPS62172适用于多种应用场景,包括但不限于:
- 便携式设备:如手持设备、智能手机、平板电脑等,因其高效率和小型封装。
- 工业设备:用于传感器、控制器等需要稳定电源的设备。
- 汽车电子:可用于汽车内部的电源管理系统。
- 通信设备:如路由器、交换机等需要高效电源的网络设备。
- 消费类电子产品:如音响、电视、家用电器等。 总之,TPS62172是一款灵活多用的降压稳压器,适合多种电源管理应用,其高效、可靠且小型的特性使其成为设计工程师的热门选择。
相似器件推荐

回答
您需要替代的电子元器件是 LMR36506MSC5RPERQ1,它是由 Texas Instruments 生产的一款 3-V 到 65-V,0.6-A 的同步降压转换器,专为尺寸和轻负载效率优化。 以下是该器件的替代料列表:
- 型号: LMR36503MSC5RPERQ1 制造商: Texas Instruments 功能描述: 3-V 到 65-V,0.6-A 同步降压转换器,优化尺寸和轻负载效率 引脚数: 5 封装: VSSOP-5 Datasheet: 点击查看
- 型号: LM2596-ADJ 制造商: Texas Instruments 功能描述: 3A 降压转换器,输入电压高达 40V 引脚数: 5 封装: TO-220 Datasheet: 点击查看
- 型号: TPS54160 制造商: Texas Instruments 功能描述: 60V, 5A, 0.5% 线性调节器 引脚数: 8 封装: HTQFP-8 Datasheet: 点击查看 请根据您的设计需求,选择合适的替代料。
连接关系检查

回答
根据提供的网表内容,U9是一个型号为SN65HVD35DR的器件,属于RS-422转接器。我们来分析U9的引脚连接情况。 U9的引脚功能及连接分析:
- 引脚13和14(VCC):
- 连接到电源网络+3V3,这是正确的,因为VCC引脚需要接电源。
- 引脚4(DE):
- 连接到网络/Project Architecture/Interface - RS-422/RS422_DE,该网络还连接到STM32G474RET3的PB11引脚(PIN33),这是正确的。DE引脚用于驱动/使能设备的发送功能。
- 引脚9(Y):
- 连接到网络/Project Architecture/Interface - Interconnects/RS422_D+,该网络连接到其它被动元件(如电阻R49和二极管D23),这是正确的。Y引脚是RS-422的发送输出。
- 引脚2(R):
- 连接到网络/Project Architecture/Interface - Interconnects/AUX1_D,该网络同样连接到STM32G474RET3的PA15引脚(PIN51),这是正确的。R引脚是RS-422的接收输入。
- 引脚12(A):
- 连接到网络/Project Architecture/Interface - Interconnects/RS422_R+,该网络连接到其它被动元件(如电阻R48和二极管D27),这是正确的。A引脚是RS-422的接收输入。
- 引脚10(Z):
- 连接到网络/Project Architecture/Interface - InterconnREects/RS422_D-,该网络也连接到其它被动元件(如电阻R49和二极管D23),这是正确的。Z引脚是RS-422的发送输出。
- 引脚5(D):
- 连接到网络/Project Architecture/Interface - Interconnects/AUX1_E,该网络连接到STM32G474RET3的PB3(PIN56)和PB9(PIN6RE2),这是正确的。D引脚用于接收输入。
- 引脚3(RE):
- 连接到网络/Project Architecture/Interface - RS-422/RS422_RE,该网络连接到STM32G474RET3的PB10(PIN30),这是正确的。RE引脚用于控制接收使能。 结论: 根据以上分析,U9的所有引脚连接均符合其功能要求,并且与其它器件(例如STM32G474RET3)的引脚连接也是合理的。因此,U9的连接是正确的。 原因总结:
- 所有电源引脚正确连接到电源网络。
- 输入输出引脚与RS-422标准相符,并且连接到合适的控制引脚。
- 所有连接的被动元件(电阻和二极管)与U9的功能相一致,没有错误连接。 综上所述,U9的连接是正确的。
引脚详情

回答
目标器件为 TCAN1051HGVDRBRQ1,它是一个用于CAN总线通信的收发器。以下是每个引脚的详细功能介绍:
- TXD (引脚 1) - 输入
- 该引脚用于接收来自微控制器或其他设备的串行数据传输信号。当设备需要通过CAN总线发送数据时,数据将通过此引脚输入。
- GND (引脚 2) - 电源输入
- 地线引脚,用于连接到电源的接地。所有电流返回点都应连接到此引脚,以确保电路的稳定性和可靠性。
- VCC (引脚 3) - 电源输入
- 此引脚用于连接到电源正极,提供器件所需的电源电压。正常工作时需要为该引脚提供适当的电压(通常是3.3V或5V)。
- RXD (引脚 4) - 输出
- 该引脚输出接收到的CAN总线数据。微控制器或其他处理器可以通过此引脚读取CAN总线上的数据。
- VIO (引脚 5) - 电源输入
- 该引脚用于设置接口的电压电平,通常与微控制器的IO电平一致。它允许与不同电压的微控制器进行兼容。
- CANL (引脚 6) - 双向
- 此引脚连接到CAN总线的低电平信号线。它与CANH引脚一起工作,以实现CAN总线的差分信号传输。
- CANH (引脚 7) - 双向
- 此引脚连接到CAN总线的高电平信号线。与CANL引脚配合使用,形成CAN总线的差分信号通道。
- S (引脚 8) - 输入
- 此引脚用于设置模式,例如进入休眠模式或正常工作模式。通过控制此引脚,可以调节器件的工作状态。
- PAD (引脚 9) - 无源
- 该引脚通常用于增强器件的散热性能或提供额外的电气连接。具体功能可能依赖于设计,通常不直接用于信号传输。 这些引脚的设计使得TCAN1051HGVDRBRQ1非常适合用于汽车及工业自动化等需要CAN总线通信的应用。
未连接引脚检查

回答
根据提供的信息,元件U11的型号为DGD0216WT-7,其引脚1未连接,其功能为输入 IN ,引脚类型为输入。 根据引脚的功能及类型,分析如下:
- 引脚编号: 1
- 引脚名称: IN
- 是否必须连接: 是
- 原因: 输入引脚通常需要连接到某个信号源,以确保器件能够正常工作。如果该输入引脚未连接,将无法接收到输入信号,可能导致器件无法正常操作。 建议将引脚1连接到适当的信号源。
2.3 查资料
在面板左下方 @查资料,可以查询自有数据库,规避大模型通识造成的幻觉问题:

比如:“查一下TPS54331DR的资料”。 回答中包含了器件的电气参数、图片、价格信息、详情链接、符号/封装等资料:
回答
TPS54331DR是由德州仪器(Texas Instruments)制造的一款降压型DC/DC开关稳压器。以下是该器件的主要参数和特性:
- 输入电压范围:3.5 V至28 V
- 输出电压范围:可调,最低800 mV,最高25 V
- 输出电流:最大3 A
- 静态电流:110 μA
- 开关频率:570 kHz
- 工作温度范围:-40 °C至150 °C
- 封装类型:SOP8(8引脚)
- 符合环保标准:无铅、符合RoHS及无Sb/Br
- 封装尺寸:长度5 mm,宽度4 mm,高度1.5 mm
该器件适用于需要高效降压的应用,广泛应用于电源管理领域。
| 购买数量区间 | 价格 (rmb) |
|---|---|
| 2500 - 5000 | 6.34792 |
| 5000 - 7500 | 6.20445 |
| 7500 - 12500 | 6.13258 |
| 12500及以上 | 6.05298 |
| TPS54331DR 降压 开关稳压器 IC 正 可调式 0.8V 1 输出 3A 8-SOIC(0.154",3.90mm 宽) |

点击链接或图片可以跳转到器件详情页。
2.4 PCB 中与 Copilot 对话
根据选区问答
在 PCB 中选中任意对象,然后根据需求进行提问。小助手会将选中对象的信息作为上下文进行问答:
以下为完整回复:
回答
好的。为了计算差分线的长度并判断布局是否合理,我需要进行以下步骤:
- 提取差分线对: 从您提供的 JSON 数据中,识别出差分线对。在这个例子中,差分线对是 /D+ 和 /D-。
- 计算每条线的总长度: 遍历 tracks 数组,将相同网络名称 (netname) 的所有线段长度相加,得到每条线的总长度。
- 比较线对长度: 比较 /D+ 和 /D- 两条线的总长度。理想情况下,差分线对的长度应该尽可能接近,以减少信号的时序偏移 (skew)。
- 判断布局是否合理: 除了长度匹配外,布局合理性还取决于以下因素,我需要您提供更多信息或假设来评估这些因素:
- 平行走线: 差分线对应该尽可能并行走线,保持它们之间的阻抗一致。我目前无法从数据中判断平行度。
- 间距: 差分线对之间的间距应该恒定,以确保阻抗控制。我目前无法从数据中判断间距。
- 过孔数量: 差分线对的过孔数量应该尽可能相同,因为过孔会引入阻抗不连续性。我目前无法从数据中判断过孔数量。
- 阻抗控制: 线宽和间距需要根据 PCB 材料的介电常数进行调整,以实现所需的差分阻抗(通常是 90 欧姆或 100 欧姆)。 我需要您提供 PCB 材料和目标阻抗的信息来评估。
- 信号频率: 信号频率越高,对长度匹配和阻抗控制的要求就越高。我需要您提供信号频率的信息。 根据您提供的JSON数据计算: 首先,我们计算/D+ 和 /D- 的总长度 (单位是纳米): /D+ 的总长度:
- 839239.5827461906 nm
- 2532245.0 nm
- 410123.34730176 nm
- 859369.0 nm
- 1237501.0 nm
- 599852.0000008335 nm
- 138027.2436876141 nm /D+ 总长度 = 6516357.173736398 nm /D- 的总长度:
- 599852.0000008335 nm
- 985625.0 nm
- 2405989.0 nm
- 839239.5827461906 nm
- 410123.34730176 nm
- 1237501.0 nm
- 138027.2436876141 nm /D- 总长度 = 6516357.173636196 nm 长度匹配评估: /D+ 总长度: 6516357.173736398 nm /D- 总长度: 6516357.173636196 nm 长度差异 = |6516357.173736398 - 6516357.173636196| = 0.00010020217 nm 从计算结果来看,/D+ 和 /D- 的长度几乎完全一样。如果仅仅从长度匹配的角度来看,这个布局是很好的。 下一步(需要您提供更多信息): 为了更全面地评估布局合理性,请您提供以下信息:
- 信号频率: 您的 USB 信号频率是多少? (例如, USB 2.0 是 480MHz)
- PCB 材料: 您使用的 PCB 材料是什么?(例如,FR-4)
- 目标差分阻抗: 您的目标差分阻抗是多少?(例如,90 欧姆)
- 层叠结构: 您的PCB层叠结构是什么样的? 有了这些信息,我可以进行更深入的评估,例如:
- 阻抗计算: 根据线宽、间距、PCB 材料和层叠结构,计算实际的差分阻抗。
- 时序偏移计算: 根据长度差异和信号速度,计算信号的时序偏移。
- 给出改进建议: 如果布局不合理,我会给出具体的改进建议,例如调整线宽、间距或走线方式。 请提供以上信息,我将尽力帮助您优化 PCB 布局。
根据截图问答
在 PCB 中同样可以与小助手对话,询问各类问题。 也可以将 PCB 的局部作为图片复制对对话框,让 Copilot 进行分析。 提示词:给图中的layout提一些建议

回答
好的,根据你提供的layout图片,我看到了一些可以改进的地方。我将从电源完整性、信号完整性、散热等方面给出建议:
- 电源完整性 (Power Integrity):
- +VBAT的布线: +VBAT是电源轨,需要提供足够的电流。
- 线宽: 检查+VBAT的走线宽度,确保能承载需要的电流。如果电流较大,可能需要加粗走线,或者使用铺铜来增强电流承载能力。
- 过孔数量: +VBAT到元件的连接,特别是给IC供电的部分,增加过孔的数量,减少阻抗。
- 退耦电容: 在+VBAT电源轨的附近,放置适当的退耦电容。靠近IC的电源引脚放置小容值(例如0.1uF),在电源输入端放置较大容值(例如10uF)。图像中似乎有一些电容,但需要确认是否靠近IC的电源引脚,以及容值是否合适。
- +12V电源: 类似+VBAT,需要注意线宽和过孔数量。
- GND:
- 地平面: 确保有一个完整的地平面。这对于电源返回路径和信号完整性至关重要。从图上看,似乎地平面被分割了,需要评估分割对性能的影响。
- 地连接: 元件的地引脚需要良好地连接到地平面。增加过孔数量可以降低地阻抗。
- 星形接地: 如果存在多个GND点,可以考虑星形接地,以避免地环路。
- 信号完整性 (Signal Integrity):
- 信号走线:
- 阻抗控制: 如果图中存在高速信号线(例如,数据线,时钟线),需要进行阻抗控制,确保信号传输质量。这意味着需要设置合适的线宽和间距,并参考PCB制造商的叠层信息。
- 串扰: 平行走线的长度可能导致串扰。尽量减少平行走线的长度,或者增加走线之间的间距。
- 回流路径: 确保信号有良好的回流路径。信号的回流路径会沿着地平面或者电源平面走,需要避免回流路径被分割。
- 过孔: 过孔会引入阻抗不连续,对高速信号有影响。尽量减少过孔的使用。
- 散热 (Thermal Management):
- 功率器件散热: 图中可能存在一些功率器件(例如,MOSFET),需要考虑散热。
- 散热焊盘: 为功率器件提供散热焊盘,并使用多个过孔将热量传导到PCB背面。
- 铺铜: 在PCB表面铺铜,以帮助散热。
- 热过孔: 增加热过孔的数量,将热量从元件传导到地平面。
- 其他:
- 丝印: 检查丝印是否覆盖焊盘,影响焊接。
- 可制造性 (DFM): 检查设计是否符合PCB制造商的制造能力,例如最小线宽、最小间距、最小过孔尺寸等。 具体建议:
- 检查+VBAT的电流需求: 根据电路的实际工作情况,计算+VBAT的最大电流,并据此调整走线宽度和过孔数量。
- 评估地平面分割的影响: 如果地平面被分割,需要评估分割对信号完整性和电源完整性的影响。如果影响较大,需要重新设计地平面。
- 增加退耦电容: 在IC的电源引脚附近增加退耦电容,特别是小容值的电容。
- 优化高速信号走线: 如果存在高速信号线,需要进行阻抗控制,并尽量减少串扰。
- 改善功率器件散热: 为功率器件提供散热焊盘和热过孔。 总结: 图片中layout的需要关注电源和地、高速信号线,以及功率器件的散热。 为了给出更具体的建议,需要更多的信息,例如:
- 电路原理图
- PCB的叠层信息
- 主要元件的datasheet
提示词:焊盘上为什么有那么多过孔?

回答
焊盘上有很多过孔,最主要的原因是增强电流承载能力和降低阻抗,以及可能的散热需求。 具体解释如下:
- 增强电流承载能力 (Current Carrying Capacity):
- +VBAT是电池供电电源,通常需要提供较大的电流。PCB上的铜箔走线有一定的电流承载上限,如果电流需求超过了这个上限,就需要增加铜箔的厚度或者宽度。但是,在焊盘上增加铜箔厚度比较困难,所以使用多个过孔连接到PCB内部的电源层,可以有效地增加电流承载能力。每个过孔都相当于一个并联的导体,多个过孔并联可以分担电流,从而提高整个焊盘的电流承载能力。
- 降低阻抗 (Reduce Impedance):
- 多个过孔并联可以降低阻抗。电源的阻抗越低,电源的稳定性就越好,可以减少电压波动和噪声。尤其是在大电流快速变化的场景下,低阻抗的电源可以提供更稳定的电压。
- 可能的散热需求 (Possible Thermal Dissipation):
- 虽然从图片上无法直接判断是否需要散热,但如果该元件是大电流器件,或者PCB的设计对温度比较敏感,那么这些过孔也可以用来辅助散热。过孔可以将热量传导到PCB内部的铜平面,从而降低元件的温度。 为什么不直接加粗走线?
- 空间限制: 在某些情况下,PCB上的空间有限,无法加粗走线。
- 均匀性: 使用多个过孔可以更均匀地将电流分布到PCB内部的电源层,从而避免局部电流过大。 总结: +VBAT焊盘上使用大量过孔,是为了确保电源能够提供足够的电流,并降低阻抗,从而保证电路的稳定性和可靠性。 同时也可能兼顾散热。 需要注意的是:
- 过孔的设计需要考虑过孔本身的阻抗和电感,以及过孔对信号完整性的影响。 在高速电路中,需要谨慎使用过孔。
- 过孔的尺寸和数量需要根据实际的电流需求和PCB的制造能力来确定。
2.5 图片生成原理图符号(Symbol)
Copilot 支持图片生成原理图符号功能,支持原理图编辑器与符号编辑器两种场景。只需在 Copilot 中 @图片生成符号 功能,并将图片粘贴到 Copilot 中回车即可,无需输入额外的提示词。 Copilot 支持将表格或引脚图直接生成符号。

生成的符号可以在 Copilot 中动态查看。也可以直接摆放放原理图或符号编辑器的画布上直接使用。 注意:默认生成的符号以左右两列Pin脚的样式摆放在符号本体两侧。但如果引脚图四边皆有引脚,Copilot会进行自动优化,使生成的符号与引脚图相似。 生成的符号会缓存在当前工程中的 kicad_api_libs 文件夹中。
表格生成原理图符号
操作方式类似:在 Copilot 中 @图片生成符号 功能,并将图片粘贴到 Copilot 中回车即可。 例如,可以将下图中多行的表格直接生成符号:


引脚图生成原理图符号
操作方式类似:在 Copilot 中 @图片生成符号 功能,并将图片粘贴到 Copilot 中回车即可。 例如,可以将下图中多行的表格直接生成符号:


引脚图以四边的方式排列,因此生成的符号也是四边的排列方式。
在原理图中生成并摆放符号
如果是在原理图编辑器的 Copilot 面板中生成原理图符号,则可以直接点击 Copilot 面板中的 “摆放” 按钮,直接将符号摆放到原理图中:

摆放过程中无需手动编辑库表,直接摆放即可。
在符号编辑器中生成、摆放符号并编辑
在原理图编辑器中生成符号后,点击“摆放”,符号会粘贴到光标处,定位后完成摆放:

在摆放符号前,请确认当前符号处于可编辑状态(KiCad 自带的符号库是只读的)。建议新建一个库并添加一个新的符号,然后进行摆放。
- 目前 Copilot 只支持解析单张图片。如果您的符号引脚较多,可以尝试将不同引脚的图片多次进行解析,然后将生成的引脚摆放到符号编辑器中进行编辑。
- Copilot 在所有编辑器中共享对话历史,因此在原理图中生成的符号,也可以通过 Copilot 直接摆放到符号编辑器中。
2.6 图片生成 PCB 封装(Footprint)
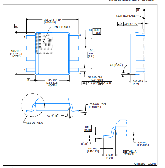
Copilot 支持图片生成 PCB 封装的功能,支持 PCB 编辑器与封装编辑器两种场景。只需在 Copilot 中 @图片生成封装 功能,并将图片粘贴到 Copilot 中回车即可,无需输入额外的提示词。
Copilot 支持带几何尺寸的 Package 图片或同时带尺寸、表格的图片:


支持的封装类型 目前支持以下 IPC 封装的生成:
- BGA
- DIP
- SOP
- PLCC
- QFN
- SON
- QFP
- SOP 识别 Package 类型及几何尺寸
Package 类型识别及更改
输入图片后,Copilot 会自动尝试识别器件的 Package 类型(下图红色框)及核心的几何尺寸(下图绿色框)。

由于图片比较复杂且受限于模型的能力,识别的封装类型未必准确。如发现识别出的封装类型不正确,可手动选择正确的封装类型,并重新提取参数:

检查并确认核心参数
同样的原因,受限于模型的能力,识别出的核心几何参数可能存在错配。 比如下图中的器件的长和宽的参数错误地互换了:


因此识别完成后,需仔细检查参数是否正确。如发现部分参数识别出错,可点击图片下方的“编辑”按钮:
此时您可以编辑并修改所有参数:

编辑完成后点击“确认”。
将 Package 生成封装(Footprint)
器件的数据手册中给出的通常是元器件实体的几何尺寸,要生成 PCB 封装,还需要根据 IPC7351 的标准进行进一步的处理。别担心,Copilot 会帮您处理所有的细节!
当所有几何尺寸确认无误后,点击“生成”按钮,Copilot 就会帮您生成完成的 PCB 封装,包括焊盘、丝印、Courtyard。

生成后,您可以在 Copilot 面板中动态预览封装,支持缩放、平移及焊盘交互:
在 PCB 编辑器中摆放封装
点击“摆放”,可以将封装支持摆放到 PCB 画布中:

摆放过程中无需手动编辑库表,直接摆放即可。
在封装编辑器中生成、摆放符号并编辑
在封装编辑器中生成符号后,点击“摆放”,符号会粘贴到光标处,定位后完成摆放:

注意:在摆放封装前,请确认当前封装处于可编辑状态(KiCad 自带的封装库是只读的)。建议新建一个库并添加一个新的封装,然后进行摆放。 Tips:Copilot 在所有编辑器中共享对话历史,因此在 PCB 编辑器中生成的封装,也可以通过 Copilot 面板直接摆放到封装编辑器中。
2.7 预置 Prompt 提示词
新版本的 Copilot 支持 Prompt 提示词的保存、导入及导出。您可以直接调用常用的提示词,结合与图纸的交互功能,快速实现想要的效果。 点击 Copilot 对话框右下角的小方块,调用或设置您的提示词。
使用预置的提示词
点击小方块后,您可以直接点击调用预置的提示词:

比如上图中,直接点击“对比两个器件”的预置提示词,提示词会自动填充到对话框中。此时在原理图中选中需要需要对比的两个器件(会出现 @当前选中区域的提示),然后回车确认。

Copilot 会给出器件的对比:

管理您的提示词
点击小方框后,再次点击“设置”,管理您的预置提示词:

您可以添加、编辑、删除常用的提示词,也可以将提示词导出到本地文件进行保存,或者重新导入。

添加提示词
点击“添加常用语”,添加您的提示词。在“唤醒词”中输入提示词的名称,在“常用语”中输入完整的提示词内容。 下图的提示词用于根据选中的器件生成C的头文件:

以下是在原理图中选中某个器件,并调用预置提示词后的效果:


导出提示词
点击“导出提示词”按钮,可以将预置的提示词保存到本地的文件。

导入提示词
点击“导入提示词”按钮,可以将本地文件中保存的提示词导入到 Copilot。

注意:该操作会覆盖当前 Copilot 中的预置提示词。
2.8 方案设计
Copilot 可以帮助您设计产品的框图,选择核心模块(器件)、定义模块之间的通信方式,生成可视化的图纸,并最终生成 KiCad 的根图纸。
方案详情
在 Copilot 窗口中 @方案设计,然后输入需要设计的内容:

回答
- 设计方案 一个典型的电子血压计由以下几个核心模块组成:
- 压力传感器模块: 用于测量袖带内的压力。
- 气泵和气阀控制模块: 用于自动充气和放气。
- 信号调理和放大模块: 对压力传感器输出的微弱信号进行处理和放大。
- 模数转换(ADC)模块: 将模拟信号转换为数字信号。
- 微控制器(MCU)模块: 作为系统的控制中心,负责数据处理、算法运算、显示控制、气泵和气阀控制等。
- 显示模块: 用于显示测量结果(收缩压、舒张压、脉搏)。
- 电源模块: 为整个系统提供电力。
- 通讯模块 (可选): 例如蓝牙,用于将数据传输到手机或其他设备。
- 核心芯片型号 (基于网络搜索,仅供参考,需要根据具体性能指标选择):
- 压力传感器:
- MPXV7002DP: 是一款小型的压差传感器,适合低压范围测量。
- BMP280/BMP388: 同时测量压力和温度,I2C/SPI接口,可用于补偿温度漂移。
- 型号选择依据: 血压测量范围(0-300mmHg),精度要求。
- 气泵驱动:
- DRV8833: 双H桥电机驱动器,适合驱动小型气泵。
- TB6612FNG: 双通道电机驱动器,电流能力更强。
- 型号选择依据: 气泵的工作电压和电流。
- 气阀驱动:
- 可以使用小型继电器或者MOSFET驱动电磁阀。
- 继电器: 例如SRD-05VDC-SL-C。
- MOSFET: 例如2N7000。
- 型号选择依据: 电磁阀的工作电压和电流。
- 信号调理和放大:
- INA128/INA333: 低噪声、高精度仪表放大器。
- LM358/LM324: 通用运算放大器。
- 型号选择依据: 压力传感器的输出范围和所需的放大倍数。
- ADC:
- ADS1115: 16位ADC,I2C接口。
- MCP3008: 10位ADC,SPI接口。
- 型号选择依据: ADC的位数、采样率、接口类型。 如果MCU自带ADC,也可以直接使用MCU的ADC。
- MCU:
- STM32F103C8T6 ("Blue Pill"): 基于ARM Cortex-M3内核,性价比高,资源丰富。
- ESP32: 带WiFi和蓝牙功能,适合需要无线连接的应用。
- 型号选择依据: 处理能力、Flash/RAM大小、外设接口数量。
- 显示屏:
- LCD1602: 16x2字符液晶显示屏。
- OLED显示屏: 例如128x64 OLED,显示效果更好。
- 型号选择依据: 显示内容多少,显示效果要求。
- 蓝牙模块(可选):
- HC-05: 经典的蓝牙串口模块。
- ESP32 (如果MCU选择ESP32): ESP32本身就集成了蓝牙功能。
- 系统架构
+---------------------+ I2C/SPI +---------------------+ Analog +---------------------+
| 压力传感器 |-------------------->| 信号调理/放大电路 |-------------------->| ADC (例如ADS1115) |
| (例如 MPXV7002DP) | | (例如 INA128) | | |
+---------------------+ +---------------------+ +---------------------+
^ | I2C/SPI
| v
| +---------------------+
| UART/GPIO/I2C/SPI +---------------------+ GPIO/SPI | MCU (例如 |
| <-------------------| MCU (例如 |<------------------| STM32F103C8T6) |
| PWM (气泵速度控制) | | STM32F103C8T6) |------------------>| |
+---------------------+ GPIO(气阀控制) +---------------------+ I2C/SPI | |
| 气泵驱动 |<-------------------| |------------------>| 显示屏 (例如 |
| (例如 DRV8833) |<-------------------| | | LCD1602/OLED) |
+---------------------+ +---------------------+ UART/SPI(可选) +---------------------+
^ | (按键输入) |------------------>| 蓝牙模块(例如 |
| +---------------------+ | HC-05/ESP32) |
| 电源(例如锂电池) | 电源(例如锂电池) | +---------------------+
| | |
+---------------------------------------+---------------------+
- 连接关系和接口
- 压力传感器 -> 信号调理/放大电路: 模拟信号连接 (差分输入/单端输入,具体看压力传感器和放大器的datasheet)。
- 信号调理/放大电路 -> ADC: 模拟信号连接。
- ADC -> MCU: I2C (例如ADS1115) 或 SPI (例如 MCP3008)。
- MCU -> 显示屏: I2C/SPI (OLED) 或 GPIO (LCD1602)。
- MCU -> 气泵驱动: PWM (控制气泵速度),GPIO (使能/禁用气泵驱动)。
- 气泵驱动 -> 气泵: 电机控制线。
- MCU -> 气阀: GPIO (控制气阀开关,通过控制继电器或MOSFET)。
- MCU -> 蓝牙模块 (可选): UART (串口通讯)。
- MCU -> 按键: GPIO (中断或轮询方式读取按键状态)。
- 电源 -> 各个模块: 根据各个模块的工作电压和电流提供合适的电源。 补充说明:
- 算法: 血压计的核心是血压测量算法。 算法通常基于示波法,通过分析袖带压力变化来确定收缩压和舒张压。 需要查阅相关资料和论文,理解算法原理,并将其实现到MCU中。
- 校准: 为了保证测量精度,需要对血压计进行校准。 可以使用标准压力源进行校准。
- 安全: 需要考虑过压保护和安全放气机制,防止对用户造成伤害。
- 低功耗: 如果使用电池供电,需要考虑低功耗设计,例如在不使用时进入睡眠模式。
- 软件设计: 软件部分包括压力读取、数据处理、算法运算、显示控制、气泵和气阀控制、通讯等。 开发流程建议:
- 模块测试: 首先对每个模块进行单独测试,确保其功能正常。
- 硬件集成: 将各个模块连接起来,进行硬件调试。
- 软件开发: 编写软件代码,实现血压测量算法和控制逻辑。
- 系统测试: 进行全面的系统测试,包括精度测试、重复性测试、安全测试等。
- 优化: 根据测试结果进行优化,提高测量精度和系统稳定性。 这个设计方案只是一个初步的框架,具体的实现细节需要根据你的具体需求和资源情况进行调整。希望这些信息能帮助你开始你的电子血压计项目!
顶层框图
同时,Copilot 会根据方案生成可视化的顶层框图:

生成 KiCad 顶层根图纸
点击“打开”,可以将框图直接生成 KiCad 根图纸:

同时为每个模块生成一个子图:

三、FAQ
- Copilot 的回答准确率如何? A:取决于应用场景,大模型的回答有一定概率产生幻觉。但如果将更准确的器件信息或连接关系作为上下文提供给大模型,可以大幅提高回答的准确性。随着大模型能力的增加,也能改善在垂直领域(如电子设计)的幻觉问题。
- 后台使用了什么模型? A:我们会根据不同的问题、场景调用不同的模型,以达到最佳的效果
- 我可以自己选择模型,使用自己的key吗? A:目前还行,但以后会添加相应的支持
- 我的图纸会被上传到服务器吗? A:不会!我们不会将您的原理图或PCB进行上传。但根据不同的问题,会从图中提取器件的信息或者网表。
- 对话有上下文?如何开始新的对话? 聊天面板会记录最近几轮的对话问题及回答,并将其作为历史添加到上下文中。如果希望不被历史问答影响,可以将面板拖拽出来,点击“新的聊天”开始新一轮的对话:

您也可以在面板中查看之前的聊天记录。目前聊天记录保存在本地。